Skip to content

Pathway for early breast cancer

Last updated: 01 September 2022
1/1
  1. Content:
Content:

Key points

  • After a patient is diagnosed with breast cancer, a multidisciplinary team meeting (MDM) will take place to decide the course of treatment.
  • Treatment options are decided based on several factors, such as the type of breast cancer, lymph node involvement and tumour size
  • DCIS has a separate treatment pathway to early breast cancer.

Content:

Before treatment, a multidisciplinary team meeting (MDM) will be held to determine the course of treatment. Such a team would normally include a surgeon, radiologist, pathologist, medical oncologist and a radiation oncologist. Breast care nurses and radiographers will usually be present at these meetings too. If women are diagnosed with breast cancer during pregnancy, an obstetrician and a gynaecologist (if appropriate) will also make up the team.

Depending on the pathology of the cancer, the size of the tumour and scale of lymph node involvement, treatment may be local or systemic, and chemotherapy, if required, may be given in the adjuvant or neo-adjuvant setting.

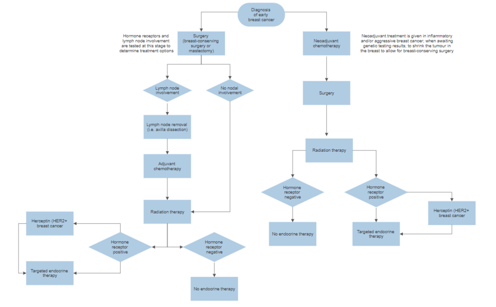
Understanding patients’ treatment pathway

View larger

Adjuvant treatment

  1. Patients receive surgery first in the adjuvant setting. The pathology of tumour is determined at the time of surgery (e.g. hormone receptor status) to decide treatment options. Lymph node involvement is determined by axillary sampling or sentinel lymph node biopsy at the time of surgery.
  2. If no lymph nodes are involved, patients will go on to receive radiation therapy. This is followed by targeted endocrine therapy. If patients are HER2+, they will receive Herceptin for 12 months before hormonal therapy.
  3. If lymph nodes are involved, the affected nodes are removed either via sentinel node biopsy or axillary dissection. Patients then receive systemic treatment in the form of chemotherapy, followed by radiation therapy and targeted endocrine therapy. If patients are HER2+, they will receive Herceptin for 12 months before endocrine therapy.

Neo-adjuvant treatment

  1. In certain cases, patients receive systemic treatment before surgery. Neo-adjuvant chemotherapy is recommended for patients with inflammatory or inoperable locally advanced breast cancer, without evidence of metastases, and may be considered for patients with large breast tumours who have a preference for breast conserving surgery.
  2. After surgery, radiation therapy is given, followed by targeted endocrine therapy. If patients are HER2+, they will receive Herceptin for 12 months before endocrine therapy.

Guidelines for treatment

The Management of Early Breast Cancer- Evidence-based Best Practice Guidelines details treatment recommendations and best practice guidelines.

Neoadjuvant Patient Decision Aid is a guide for women who are considering breast cancer treatment with chemotherapy and/or hormonal therapy before surgery. 

Was this article helpful?

Suggest an edit

Suggest an edit

Would additional content be helpful on this page? Email suggestions and feedback to intouch@bcf.org.nz. Thank you.

This field is optional
(e.g.+6421 000 0000)